The LS5/9 was designed by the BBC Research Department and
manufactured under licence by Rogers. Production started circa 1983, and
continued well into the '90s.
It was intended to be used in locations where the much larger LS5/8 would be inappropriate. The BBC Design Report (BBC RD 1983/10) makes interesting reading and is well worth downloading.
Drive units
As one of the aims was to produce a close subjective match with the LS5/8, they chose the same Audax HD13D34H tweeter - a 34mm fabric dome. The BBC fitted a metal grille for protection, which was apparently intended to support the weight of the complete loudspeaker! The assembly was designated LS2/12.
Maplin used to stock the tweeter (MY22Y) but they stopped stocking Audax drive units back in 2004 - it sold for around £25, although it fell to £12.99 before stocks ran out completely. Today, it is possible to find it as Audax still manufacture it, but be aware that the newer versions measure somewhat differently, especially at the HF end.
The bass unit was subject to a lot of in-house research, and the Design Report details the experimental work to determine the best cone profile and material. A full range of development techniques appear to have been used, ranging from laser interferometry to subjective listening tests. The resulting design, designated LS2/14, was manufactured by Rogers.

No-doubt Rogers benefited from their close relationship with the BBC. Certainly, the bass driver in the LS7 is not dissimilar, having a die-cast chassis and distinctive transparent polypropylene cone.
Observant readers might notice that the woofer appears to be wired out of phase. It isn't - I've rotated the drive unit through 180 degrees to cure a rubbing voicecoil, caused by the cone settling on the suspension over time. The wires from the crossover PCB are different lengths, so rather than replacing them, I simply swapped them at the PCB end, thus maintaining correct phase.
Enclosure
The enclosure is made using classic BBC thinwall practice - high-quality 9mm birch plywood, critically damped with self-adhesive bitumen pads (which are additionally stapled in place). This method has largely passed out of favour because of the extra design work and significantly increased manufacturing costs, but it's good to see that a handful of companies are still maintaining the tradition (Graham Audio and Stirling Broadcast are the obvious ones that spring to mind). All internal walls apart from the baffle are lined with Rockwool-type insulation, held in place by black cloth which is stapled to the internal batons that join the panels. Some examples are fitted with thin transparent plastic instead of cloth.

In traditional BBC fashion, the grille is held on with Velcro, and is very difficult to remove once it has been on for a few years. Access to the inside is via the removable baffle which is secured with machine bolts which connect with metal inserts in the batons.
There are similar inserts in the side panels for attaching the speakers to stands. These are plugged with brown plastic caps for aesthetic reasons, and sealed internally by the bitumen damping panels. Additionally there are similar holes in the rear panel which are intended to hold an optional BBC amplifier. This is a conventional mono amplifier, designated AM8/17, and was manufactured by H&H.
None of these fixing holes are visible in the brochure pictures, suggesting that domestic models didn't have them. Also the external tweeter level adjustment tags are also not visible in the later brochure picture - again, I wonder if this was only a professional option?
Crossover
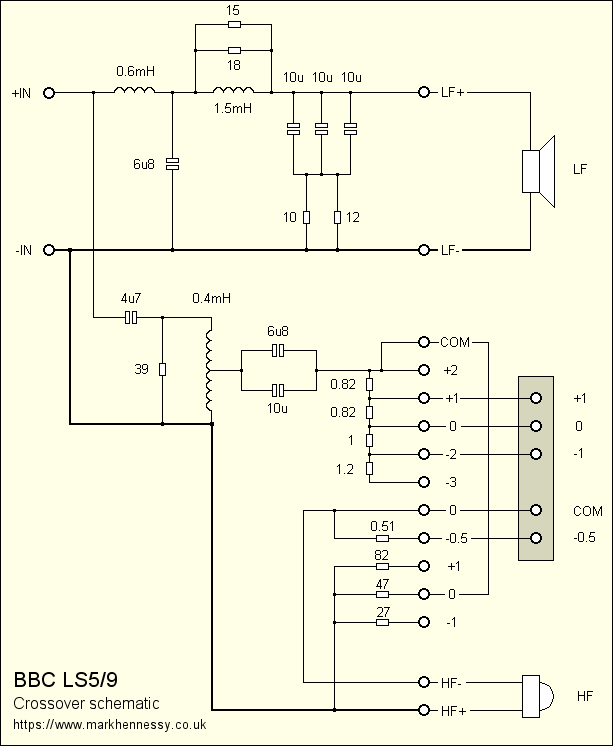
The crossover is mounted on the baffle behind the tweeter, just as it is on the LS3/5A. It is equally complicated!

Interestingly, the original product produced by Research and Development was an active design just like the LS5/8, but this active version never went into production because the passive high-level crossover designed by Maurice Whatton and Trevor Newlin of Designs Department was found to produce results that were good enough. Back in 2006, Trevor sent me the following:
I am glad to read about your comments about the LS5/9. This was my major job at the BBC to design this brute.
There were several hick-ups along the way. The crossover was the first designed using SPICE. It was engineered to have a low source impedance over the entire audio range which also gave it a very even input impedance hence making it largely cable immune.
As a result of producing this speaker we heard all the imperfections of the Broadcast amplifiers then in use. My next project then became the design of a broadcast amplifier that had sufficient audio quality so you heard the loudspeaker not the amplifier. This amplifier [the AM8/17] was subsequently licensed to outside vendors. For domestic amplifiers we found the Quad 405 gave a passable performance.
Trevor Newlin
Early versions of the crossover used radiometal inductors and like the original LS5/3a, tweeter level matching adjustment was done by selecting tappings on an auto-transformer rather than a resistor ladder. Many thanks to Brian Drummond for providing this picture and lots of other details that have made this page more complete. Incidentally, his crossover was home-made - production versions had the usual silkscreen markings.

I've never seen one of these in the flesh, but I've only examined models with later serial numbers. Brian thinks that this version was in production for at least a couple of years. The later design (shown below) was mentioned in the 1985 departmental annual report because it was the first BBC design to use ferrite inductors and was also the first to be designed with the aid of Spice computer simulation. Apparently the success of the design also fed into the work to redesign the LS3/5a crossover that appeared in later 11 ohm models.

I've produced this schematic by reverse-engineering the PCB layout. As is often the case, the inductors aren't marked, so many thanks are due to Marcel Janssen (from the Netherlands) for supplying the inductor values, thus saving me from having to measure them.

The tweeter level is basically matched by an auto-transformer, but note the comprehensive provision for fine level adjustment to account for inconsistencies in the Audax tweeter.
There appears to be a typo with the PCB labelling (the -2 tap that connects to the -1 position on the tagboard), but I'm reasonably sure that that's the value printed on the PCB. Next time I take one apart I'll double-check this point...
For those wondering how it works, it's reasonably straightforward. Taking the path to the woofer first, the inductor and 6µ8 capacitor network form a second-order low-pass filter with a 12dB/octave slope. This determines the basic crossover frequency.
There is a frequency-response plot of the drivers driven at constant voltage (ie, no crossover) in the Design Report, and this shows a fall of 5dB or so at frequencies below 500Hz. This is caused by a phenomenon called "baffle step", where the increasing wavelength corresponds with the width of the baffle - have a look here for more information.
This is compensated for by the next inductor and parallel resistors combination. These form a mid-bass filter - essentially at lower frequencies the signal passes straight through the inductor, whereas at higher frequencies the inductor no longer passes the signal, but the resistors do.
Finally, the series combination of 30uF and 5.5Ω compensates for the rising impedance of the voice coil at higher frequencies. This is important if the preceding filter characteristics are to be preserved. Bear in mind that high-level crossovers are essentially just potential dividers where the resistances happen to change with frequency. As the loudspeaker voicecoil is the lower 'arm' of this divider, the ratios will change according to the impedance curve of the drive unit, significantly affecting the midrange response.
The tweeter filtering starts with another second-order filter. The inductor has two roles here - as well as its inductance forming the filter along with the 4µ7 capacitor, it also acts as an auto-transformer. This enables attenuation of the signal without wasting heat in resistors, and gives other advantages when you consider the circuit impedances. The 6µ8 and 10µ capacitors form a further filter, and finally the level-control resistors provide fine adjustment of the tweeter. Note the 3 higher value resistors - these are to ensure that the load impedance seen by the high-pass filter remains constant in the face of differing impedances presented by varying tweeter level adjustments.
Note the phase-reversal of the tweeter. This is commonly encountered in loudspeaker design, and is done to provide the best integration of the two drivers. If you feed in a signal that is close to the crossover point then both drive units will be contributing to the sound you hear. Now, think for a moment about the phase of the units - you'll probably know how bad your hifi sounds when you've accidentally wired your speakers out of phase... It's a similar principle here - any filter causes changes in phase response, and it happens that the sum of all the phase shifts of both filters at the crossover point is near to 180° - hence the phase reversal of the tweeter.
If you get this wrong you'll notice two problems. First there will be changes in the amplitude response. Rather than the outputs of the two drivers adding together coherently around the crossover point, you'll get cancellation effects which ususally cause a dip at the crossover frequency.
Secondly, consider feeding a mono voice to your stereo speakers - you hear the voice midway between them. If you reverse the phase of one of your speakers, the position of the voice will be anywhere but in the middle! Indeed, it will move about the room as you move your head around trying to locate it... This also applies in the crossover region in a loudspeaker - at this point both drivers will be producing sound, and it needs to be 'in-phase'. If not, the midrange will fail to come from the baffle, and this will interfere with the stereo imaging of the system.
It's easy to look at the small collection of passive components in a typical crossover and assume that it is a straightforward business. Hopefully, this brief description will give you some idea of how involved it really is. And we've barely scratched the surface... Any competent designer will tell you how difficult crossover design can be - and that's with the range of test equipment that I can only dream about!
Sound Quality
I've found that these speakers produce interesting reactions from people who hear them. Certainly, very few people like them until they've heard them properly set up in a decent system. Unfortunately, these loudspeakers are much less forgiving than other BBC designs like the the LS3/5As - I've seen those placed on their sides and balanced on shelves - even one sitting on top of a plastic tv set, turned upside down to minimise the effect of the magnetic field on the picture! All of these sound surprisingly acceptable, which is a credit to their basic design...
By contrast, I've yet to hear an LS5/9 sound good in a professional setting, where stands or mounts seem to be designed for convenience (e.g. casters instead of spikes) or good looks. You'd often see them suspended from the ceiling, angled down to point at ear level. In some cases I've seen them fed by fairly mediocre amplification that would be better suited to PA rather than hifi. The first time I heard LS5/9s in a domestic setting, they were fed from a NAD 3020 and mounted on wall-brackets some 6 feet above the ground, which hardly improved my opinion of them...
Despite these poor first impressions, I took up an opportunity to borrow a spare pair back in 2001. Trying them in place of my LS7s, I instantly thought "there's no bass or treble!". This was confusing - after all these are studio monitoring loudspeakers - surely there's something wrong, either with my expectations of sound, or these speakers...
But there was one thing that persuaded me to persevere with them - the midrange. As mentioned on the LS7 page, I was having a problem with midrange - one day soon I hope to investigate this more fully, as it might have been a problem with my pair. Anyway, as my taste in music was drifting towards less mainstream material such as jazz and world music, I was becoming more critical of midrange response. For example, everyone's favourite Miles Davis album, Kind of Blue, was unbearable on the LS7s at medium to high volumes - on the LS5/9s the whole album was just fantastic - all of the brass pieces sounded very natural and freed from colouration.
After getting used to them, I started hearing things that were completely new to me. For example, I hadn't really noticed that all the HF percussion tended to sound the same, irrespective of the recording. This might seem like an odd thing to say, but those "in the know" will understand exactly what I mean. Lesser tweeters - especially metal-dome tweeters - tend to have a peaky response caused by resonances which can colour the sound considerably. So, the subjective drop in HF level is mostly because you are hearing something closer to the actual signal, free from these peaks. Although it's true to say that many manufacturers like to maintain a certain 'house-sound', and use this as an excuse to wind the treble response up to disguise these aberrations - this is certainly my experience of loudspeakers from the early '90s - I'd like to think this practice is less-used these days... I remember first hearing the 'clean-treble' effect on some studio monitors (ATC SCM20) a few years back. At first I wondered if the very expensive CD player must have had a deliberately 'sweet' top end, but substituting some less expensive hi-fi speakers demonstrated the difference.
Similar comments apply to the
bass. The ported-box alignment is such that there is no boom or overhang
at any frequencies, and you quickly start to appreciate the articulate
bass that results. The only slight criticism is with extension - for a 28
litre box, you might expect a cut-off slightly lower than 50Hz, but it
isn't too much of a problem with most types of music. While the LS7s went
lower, they were not as clean. I've got some old Musical Fidelity MC-1s
which have a very similar cut-off point, despite having half the internal
volume...
The only real downside is the age old hi-fi problem - another large proportion of my CD collection is now unplayable! This is the problem with stepping up to another level - these speakers have such a level of resolution that the good recordings really are excellent, but the poorly recorded CDs sound exactly like that: poor.
Finally, the result of much comparisons: I think that these speakers beat the famous LS3/5As in just about every aspect of performance, apart from size! The midrange and imaging capabilities of the LS5/9 is easily better, and the overall frequency response is smoother. They are rather more revealing, and I guess that this might cause some people to prefer the slightly coloured view from the LS3/5As - this is quite understandable given the state of some modern recordings!
Having completed the LS5/8 project and done some comparisons, I think that these mated with a decent subwoofer are pretty much all I could ask for in a system...
Update: March 2014
A long time has passed since I first posted this page. More than a decade, in fact. How do I feel about these loudspeakers now?
Well, I can't deny that I still have a soft spot for them. Of the three BBC models I know really well - these plus the LS3/5A and the LS5/8 - they are undoubtedly my favourite; they are closest to being a reference loudspeaker, and they are what I'd choose to use at home.
I replaced these with the rather wonderful SCM20SL from ATC, but that was simply a combination of the right pair at the right price cropping up at the same time as a pay rise (I don't think I've had another since!). In other words, it was more a case of circumstance and opportunity, rather than a reaction to any sort of dissatisfaction. Had this not happened, I'm sure I would have been happy with the LS5/9 for many more years.
When set up at home, these can sound pretty good. You usually need to have them fairly near to the rear wall for the bass to integrate properly, and I was surprised at the difference stands can make. They work best with good quality amplification - my Musical Fidelity A1 did a fair job, but they do sound better with a bit more power behind them. I'd recommend at least 50 watts per channel.
It's true that the LS5/9 has a mixed reputation in the professional world, but in my experience few professional users have heard them at their best. While I would never claim that they are the best monitor loudspeaker ever made, colleagues were always impressed at how much better they sounded at my house, and some of those people went on to purchase their own pairs for home use on the strength of that.
So, when compared to better loudspeakers, what are their weaknesses?
The main problem I notice is the with the treble. Having written about how smooth and controlled they were compared to the Rogers LS7 that I used at the time, there is no doubt that they do lift off at about 11kHz. This is pretty easy to hear in an AB comparison, and equally easy to measure. It can be reduced by turning the loudspeakers away from you, so that they fire more or less straight down the room rather than at you. Adjust to taste.
Also potentially significant is a peak at 3kHz which, based on measurements I've seen, does vary somewhat from sample to sample - not all examples are seriously affected. My pair are - I'll endeavour to produce a plot at some point. It can impart a "steely" edge to brass instruments, for example, and once you've noticed it, it's a little bit distracting.
If you search around, you'll find plenty of comments from Alan Shaw of
Harbeth. He knows this loudspeaker extremely well, and is fairly critical
of it, citing a problem with the midrange being recessed by around
4dB, backed up by frequency response plots on his discussion forum.
Try this
post, for example, where results from three examples are shown
together (you'll need to sign up to view attachments). [Thread has
since been removed from the forum]
How much a low-mid dip bothers you is a very personal thing which will depend a lot on your acoustic environment as well as taste and expectation. Sure, it's clearly a deviation from true monitor-style neutrality, but it's never really bothered me domestically. To be honest, I could name several professional monitors with greater frequency response errors, and skilled operators seem able to work with them - when critiquing monitor loudspeakers, it's worth remembering that an essential skill of an audio operator or studio manager is to acclimatise to the sound produced by the combination of loudspeaker and acoustical environment, and to be able to produce a good mix in the face of non-ideal conditions. I see this in action nearly every day, and it's an amazing talent.
For what it's worth, the LS5/8 commits similar sins and more, and the LS3/5A - great though it is - suffers from inconsistency before the 11Ω redesign and lacks the bandwidth and dynamic ability to be used seriously beyond nearfield applications.
In practical terms, the biggest problem with the LS5/9 concerns the woofer. The cones are prone to sagging on their suspension, causing the voice coil to rub against the pole piece. Rotating the drive unit through 180° often fixes it, but sometimes it doesn't. For the sake of balance, I must point out that this is a design problem, and it's not fair to blame the manufacturer (Rogers) for this. The BBC elected to use an extremely stiff outer PVC surround - this was to terminate the outer edges of the diaphragm - but to achieve a sensibly low resonant frequency, the inner suspension - the "spider" - needed to be rather more compliant than usual. It's worth saying that in most designs, the bulk of the restorative force comes from the spider, not the surround. Anyway, the upshot is that this unusally "loose" spider is responsible for the problem of cone sag.
I'm told that Rogers attempted to address this at some point during the 1990s by increasing the size of the magnetic gap, and using a more powerful magnet so that the flux density in the gap would be the same. But this just delays the inevitable, sadly.
The important conclusion is that a prospective purchaser should be aware that this is a potential problem for these units, and you should listen carefully before handing over the cash. Any hint of roughness from the bass driver should be cause for concern. Needless to say, replacement bass units are no longer available.
So, in summary, I like these a lot. Not perfect, but a lot better than most give them credit for. Most importantly, however, these loudspeakers started my journey into the world of monitor-class loudspeakers. And for that, I will always be grateful to them.