In 2014, after many years of faithful service, this unit failed. It didn't take long to realise that the mains transformer had developed shorted turns, so I put it to one side for a future repair. However, I really missed it! In my current workshop, I principally use this for servicing vintage transistor radios - it enables me to work on the signal stages of a set without having to have the amplifier and loudspeaker working (or even present). The input impedance of this powered loudspeaker is 10k, which is a bit low for using it as a signal tracer directly, but my favourite oscilloscope has a differential plugin with a Y output, so I connect that to this loudspeaker. It works brilliantly, and saves a lot of hassle when doing service work. Honestly, listening to what you're seeing on the 'scope screen is incredibly useful in so many different scenarios - I can't believe it's not a more widespread technique! But I digress...
So, I was keen to quickly repair this unit. But recently I've acquired the means to make acoustical measurements of loudspeakers, so naturally curiousity got the better of me, and I was wondering how this unit performed, and if there was anything I could do to improve it. Also, I had a few ideas about how I could make it better for its current role on the service bench. Before long, a simple transformer swap - which should have taken an hour - became a long, involved project. As usual, for me...
Transformer replacement
Why did the original transformer fail? After all, torroidal transformers are generally pretty reliable - and this one was rated at 30VA, well above what's needed here. Unfortunately, this was my fault...
The transformer is bolted to the side of the enclosure. But this box has slots to accept PCBs or similar, and as a result of these, there are lumps on the side walls. And these raised sections put extra pressure on the transformer windings, causing premature failure. Annoyingly, I did consider this as a possible problem at the time, and fully intended to fit an additional metal washer from another transformer against the side of the box. I honestly have no idea why I forgot to do this.
I rummaged through my spare transformers. The only one I had in stock with dual 9 volt windings was an encapsulated unit. It's only rated at 10VA, but that ought to be sufficient as the amplifier only produces around 5 or 6 watts. It has short pins for electrical connections as it's intended to be PCB mounted, but it can also be attached to a chassis as there is a metal insert with an M4 thread that runs the whole thickness of the transformer. As the original transformer was secured using a stainless steel M4 screw into a threaded spacer, the same screw can conveniently be used again to secure the transformer. On the inside, I used a short screw to hold a P-clamp to hold the secondary wiring. This transformer benefits from an electrostatic shield between the windings, which is useful to reduce mains-borne interference.
Encapsulated transformers are considerably larger than bare ones for a given VA rating. Here, this 10VA transformer is the same diameter as the previous 30VA unit. But it is considerably thicker, and I was really quite worried about the clearance between this and the amplifier PCB.
In addition to the heat-shrink sleeving on the primary connections, I decided to add a layer of insulating card. I should explain that this card has been rescued from a switched-mode power supply, and it is very tough indeed - despite appearances, it's not standard paper.
Basic modifications
The first modification I wanted to make was to replace the input socket with a BNC. Originally this unit was intended to plug into domestic hi-fi, but it's been a while since it's been used for that. These days, it gets plugged into the 'scope or other test gear, so a phono to BNC adaptor has been a semi-permenant fixture.
As this picture shows, I used an insulated socket to continue to allow the circuit to float, as otherwise it's too easy for earth loops to form. I had to take a small "bite" from the 6mm plate to allow it to fit.
Next, I decided to increase the gain. Before, it was set up to work with line-level sources like CD players, where you'd expect a nominal operating level of a volt or so. This meant that it was a bit "quiet" with headphone sockets from portable devices, and also when picking up the signal from the detectors in a transistor radio. Yes, the 'scope is effectively used as a pre-amp when the 'speaker is plugged into the Y output socket, but a bit of extra gain increases the flexibility of the unit.
I did this by simply reducing the resistor in the lower limb of the feedback network of the input preamp from 560Ω to 100Ω. This increased the gain of this stage from 20dB to 33dB.
Not surprisingly, this increased the DC offset of the stage - at this point, it was over a volt. I spent some time checking the gain structure of the amplifier, and for other reasons I ended up increasing the gain of the power amplifier (detailed later), but I was still concerned of the possibility of this stage clipping prematurely with the signal sitting on this offset. The usual fix is to add a capacitor in series with the feedback network to reduce the gain to unity at DC. Yes, I know this is standard textbook stuff, but I generally prefer to omit it if I can get away with it!
Next, I wanted to include a bass-cut option. The unit was originally set up to work well with music, but when tracing signals, the pops and clicks you get cause distracting low frequency transients that waste energy. Also, mains hum and other low-frequency noise can be a problem when working with radio receivers.
The tone control offers a degree of bass cut, but not as much as I wanted - it basically just cancels the baffle-step correction. Also, to get minimum bass, you have to choose maximum treble, which might cause other problems with whistles and clicks (separate bass and treble controls are so much more useful if you have space for them). So, a simple toggle switch was mounted on the front panel (visible in the above picture) and to implement the function, I simply made use of the existing high-pass filter:
The HPF originally used 82n capacitors to give a turnover frequency of 75Hz. I reduced these to 15nF, which gives something like 400Hz. But during normal operation, additional 68n capacitors are in parallel with these, giving 83n in total. This was easy to retro-fit around the existing components, which luckily doesn't look like a unplanned bodge.
Acoustical measurements
Compared to electrical measurements, making acoustical measurements of loudspeakers is fraught with complexity. This first step is to obtain a calibrated microphone, but even with this, it's not as straightforward as simply playing sine waves and measuring the resulting amplitude. Constant amplitude sine waves - the sort you'd use for measuring an amplifier - will set up standing waves, causing peaks and dips, so swept sine waves (or noise) are a better bet for measurement. Also, the microphone will receive a mixture of the direct sound and reflected versions some time later, which will interfere with the result. One day I'll write an article about all this - once I've got a bit more confidence in the subject - but for now, let's just say that it's complicated!
For basic use, OmniMic V2 works very well. It comes with a USB microphone, and the test signals are played from CD - both these features neatly removes your sound card from the equation.
Before taking measurements, you enter the serial number of your microphone into the website, and in return a calibration file for your unit is downloaded. With this imported into the software, you're ready to go.
Before this, though, what was I expecting? The loudspeaker always sounded very "nice" - especially for the cost - but I was aware of a peak in the upper treble. At some point in the past, I altered the components responsible for the HF boost in an attempt to tame it, but even with the HF lift taken out completely, there was still an edginess to the sound. At first, the added "sparkle" is quite nice, but it soon becomes tiring. Does this show up on the measurements?
As this nearfield measurement shows, it absolutely does. The peak, relative to the mean level of the mid-range (ignoring the dip at just over 4kHz) is 9dB up (red trace). So yes, definitely there!
You can click the image to see a larger version...
The black trace was taken after the HF lift components had been removed from the tone control circuit, but it's still 7dB or so up. I should just repeat that these components are not the same as detailed on the previous page - unfortunately, I didn't think to go back to the original values to see exactly what I produced back in 2002. Too late now...
Below 3kHz, things are remarkably smooth. You can see the effect of the bass boost circuit, which is providing baffle-step correction (which should start at around 900Hz for a box of this size - not bad given the original design was done by ear!
The peak at 7.75kHz is clearly caused by a resonance of some kind, and the waterfall trace looked pretty messy in that region. Even if you equalise it out, it will always be audible in some form. However, I had a bread-board on the bench, so thought it might be interesting to see what I could do...
I built a notch filter (standard 2 op-amp circuit with variable Q control) centred on 7.75kHz, and tweaked it while watching the trace update. Here's what I managed:
Not bad! I considered adding this to the unit - it required a dual op-amp and a handful of passive components, and could easily have been built as a daughter-board or something similar. But after listening to it, I decided that while the level of the treble might have been tamed, the "fizz" was still there. And also, the lack of high treble was quite noticeable. If this was the only drive unit I had access to, then I would have settled on this as a solution, but I decided that a bit more experimentation was required...
Rumaging through my stores, I found a Visaton FR8. I'd brought this some years back, shortly after completing the project - I always intended to devise a version of this amplifier using an available drive unit, so that people could copy it directly if they wished. So, how would this perform?
Also, I had a drive unit taken from a set of Yamaha PC loudspeakers - the YST-M20DSP. These were very popular in the late 1990s - we still have loads of them at work - and they sound pretty reasonable compared to the usual cheap things that were about at the time.
These plots were taken with each drive unit mounted in the box. There is no longer any HF lift in the amplifier, but the baffle-step correction is still present.
The green trace is the Yamaha loudspeaker. I must say that I had high hopes for this, but was somewhat disappointed. The large dip between 5 and 10kHz robs the loudspeaker of all life - and does rather explain the quirky sound quality that I'd noted before. Also, look at the bass. Without measuring the T-S parameters, it's clear that the unit is not suited to this box. They are ported in the original Yamaha design, and I wouldn't mind betting that they have a pretty low QTS. Remember, the BSC is still present, so the raw response will be falling away considerably in this small sealed box.
Still, they are well-made little units, and have the advantage of being magnetically shielded. Thanks to some expert skip-diving, I do have a few of these (mostly the non-DSP YST-M15 version - wonder if they're any different?) in various states of disrepair, so I will investigate them further for a future project.
Turning to the Visaton (blue trace), apart from the dip at 3kHz, this is a lot more promising. If you're going to have a dip anywhere, 3kHz is a good place for it! Away from that, there will be a loss of bass from this speaker, but it clearly has a higher Q, so there is a bit more of a "bump" at ~200Hz to give the illusion of bass (it works for the LS3/5A!). I did spend a bit of time playing around with WinISD, using the T-S parameters supplied by Visaton, and decided that although the box is a little bit too small in theory, there wasn't much to be gained from a larger box, or a ported one. If I was starting out with this drive unit, I would have measured the T-S parameters directly and thought more about the enclosure, but here, it's not worth worrying about it.
Listening to it, it's not a bad drive unit at all. The reduced bass is noticeable, but for the primary application, this is not a problem - the edgy top end of the RS drive unit was much more irritating.
The rising treble trend needed looking at, however. I wondered if a simple shelving filter would fix this. Rather than adding this to the existing tone control circuit, I preferred to add it to the input amplifier stage - eliminating the risk of interaction with other time constants in that stage. I built up a copy of the input stage on bread-board, and added an extra resistor and capacitor to the feedback network:
And the result was very good:
The red trace shows that above ~2kHz, the loudspeaker is practically within ±3dB all the way to 15kHz - remarkable for such a cheap drive unit! From this trace, it looks like the effect of the HF shelf has been slightly over-done, and it would be easy to alter the network to reduce the gain a little less, but subjective tests showed that it was best at this setting. This is because the loudspeaker becomes very directional at higher frequencies (not unexpected, of course), so the energy at HF doesn't "spread out" in the same way the lower frequencies will. When listening directly on axis, it's marginally "hot", despite what this near-field curve might suggest. And contributing to that is the same problem the original unit had: a peak in the response is generally caused by reasonances of some sort (confirmed by looking at the waterfall plot). The Visaton unit it much cleaner in this respect, but even so, it's best not to draw attention to these issues!
In other words, when designing loudspeakers, it's really important to use (and trust!) your ears. Measuring equipment only tells you so much, and it's important to interpret the results carefully!
This curve also shows the results of some modifications at the bass end - I have changed the components around the tone control that look after baffle-step compensation, to get a little more lift at 250Hz. Also, I have changed the frequency of the high-pass filter from 75Hz to 100Hz. This didn't alter the sound in any audible way, but it does allow the amplifier to play at a slightly higher level before clipping sets in. And finally, I reduced the value of the input capacitor from 120n to 33n, as it makes no sense to amplify extreme LF by 33dB before the HPF.
All plots so far have been taken in the nearfield. Far-field measurements - 1 metre from the drive unit - show better integration between the low and high frequencies and a flatter overall trend, but the trace is distorted by reflections - to the untrained eye, it looks terrible! But once I've taken some curves in a better acoustic space than I have in this workshop, I'll post them here. But suffice to say, the BSC was determined with reference to far-field results, and the final loudspeaker appears to be within ±3db from 200Hz to 15kHz. Not at all bad!
Round-up of the modifications
First, after the simple things - changing the input socket to a BNC, increasing the input gain by 14dB, and adding the HPF switch - the loudspeaker has been changed to a Visaton FR8, a drive unit that is still available for between £5 and £10 at the time of writing. This has resulted in slightly less bass extension, but in the context, the much smoother response more than compensates.
The top end of this drive unit exhibits a rising trend, but it was easy to tame this with a simple shelving filter. In practice, this simply meant adding a capacitor and resistor to the input amplifier.
The baffle-step compensation has been changed to better suit this drive unit. As a result of the different component values, the treble-cut capacitor had to be changed from 22n to 47n.
Because of the less extended bass response of the new drive unit, it made sense to increase the frequency of the HPF. The 68n capacitors shown in the schematic above have been reduced to 47n, and it now turns over at 100Hz. I could probably have gone slightly higher...
While checking the datasheet for the TDA2030, I noted that the minimum closed-loop gain should be 24dB (16x). It was set to 20.8dB. While I have never noticed any ill effects from this, it made sense to get it right at this stage. This was achieved by decreasing the 2k2 resistor in the feedback network to 1k2.
Overall mid-band gain is now 45dB or thereabouts, and something in the region of 30mV RMS gives full output. This makes the loudspeaker a more useful piece of gear on the bench, as it will work better with the low output from vintage radio detector stages. Despite this increase, noise is still nice and low - inaudible unless you hold the loudspeaker to your ear.
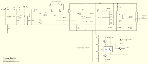
This revised schematic incorporates all of the changes. Click on it to see the full version.
And here is a picture showing the board after all the modifications. I'm pleased that there are no obvious bodges - I was able to make use of space on the existing board, so there are no components floating in mid-air or tacked on to the bottom of the board!
Conclusion (2014!)
The failure of the original mains transformer was a good excuse to spend a bit of quality time revisiting the design. It was useful to experiment with my new Omnimic setup, and good to see that it produces sensible results. The finished "Mark 2" loudspeaker sounds very good for the size and cost, and is already proving to be very useful now that it's back in service on the bench.
Update - August 2023
Time for some more minor mods - I think the phrase is "continuous improvement"!
Since increasing the gain, the amplifier has been generally more useful, but there are occasions when higher input levels make it tricky to set the volume, with it all cramped at the bottom of the rotation. So I decided to add a switchable attenuator at the front end - what you might call a "pad".
I also thought it was worth changing the volume control pot from 10k to 50k, which of course increases the input impedance. There is a risk of increased thermal noise from a larger pot, but 50k is a reasonable compromise. You need to have your ear against the speaker to hear the noise peak at the electrical mid-point of the control, and of course, the following amplifier has the best part of 45dB of gain.
At the same time, I added AC coupling ahead of the volume control. Occasionally you need to listen to a signal that has a DC offset, and that results in crackling when adjusting the volume control. To be honest, I'm not sure why I didn't do this originally. Or back in 2014...
The 470k resistor discharges the input cap when the signal is disconnected. The value isn't critical, but it is a bit of a compromise. Too low and it reduces the input impedance, but too high and it'll take too long to discharge the capacitor. Here, the time constant is around 35ms, so the cap can be considered discharged after 175ms, which is a lot quicker than a 'scope probe might get moved from one point to another. Luckily, we can make do with a small capacitor because we don't have an extended bass response - the 68n "sees" about 50k, which equates to around 45Hz. The 33n after the volume control falls at a similar sort of frequency, which is an octave below the subsequent high pass filter.
With the increase in impedance around the volume control, the input amplifier oscillated at around 300kHz at some settings of the volume control. It didn't take much to remove all trace of it - something like 10 or 22pF was enough, but not wishing to take chances I used 100pF. That will have no effect whatsoever in the audio band - I could have gone much higher.
I also decided to change the high pass filter from Bessel to Butterworth. The original Bessel filter has a relatively gentle slope and rolls off more than the Butterworth above the corner frequency.
For this, I decided to revert to unity gain and alter the ratio of the two resistors to get the required Q. Either approach works well, but as ratio is a simple factor of 2 for Butterworth (Q is half the root of the ratio, which is 0.707 here), it always feels neater somehow.
You could argue that as capacitors are expensive and resistors are cheap, wouldn't it be better to switch resistors? I agree. However, as the capacitors were already on the board, it was simpler to just replace the resistors and stick with the exisiting arrangement. Perhaps that's a bit lazy, but if I was to grasp at straws, I'd point out that switching the resistor values would require running 4 wires to the switch rather than just 3!
But all that said, if I was starting from scratch, then I would probably switch resistors. But remember, at the start the filter was fixed, and it wasn't until the first round of mods that I added the switch. I switched capacitors simply because it was the easiest option with the existing layout.
Of course, the additional switch for the pad needed a new hole in the front panel, so I had to take it all apart. As I felt mildly inconvenienced by having to de-solder the leads on the speaker and input socket, I added "fast-on" connectors for the former and a 2 way Molex for the latter. Unbolting the toggle switches falls just below the annoyance threshold, so I was happy to leave these hard-soldered to the board (plus, there was no easy way to incorporate connectors without rebuilding the whole of the board with a redesigned layout).
Here's a view of the modified board:
After taking that photo, I decided to change the wiring to the lower switch - the pad - to a screened cable with 3 cores. With the unit apart on the bench, there was some hum which got worse as you put your hand near to the cable. When back in the case, it was OK - once all the screws were done up - but I wasn't quite happy with it. Even though you could only just hear the hum with the speaker held to your ear, I knew it was there! The screened cable cured it completely.
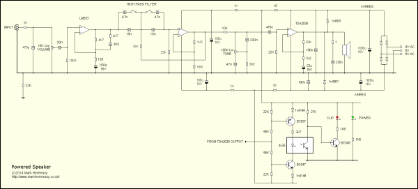
And here's the final schematic. Probably...
Conclusion (again!)
This is still one of the most useful things in my workshop, and the latest mods have only helped to make it better. Honestly, if you don't have a bench speaker like this, you really should build one. But I would say that, wouldn't I :-)
One thing I'd do differently next time would be to use separate bass and treble controls, but that's impossible to add to this now without rebuilding the circuitry from scratch. It would require at least one more op-amp section. Also, the extra control would need to go exactly where the TDA2030 is currently sitting, so that would have to be relocated elsewhere, meaning the neat arrangement with the aluminium bar would need to change, and a second board to hold the TDA2030 would be needed. Not impossible, but hardly worth it. I'd be better off building a new one - where it sits in the workshop, I wouldn't want the width and height to change much, but there's lots of space behind it, so a larger box volume could accomodate a 4" speaker with no problem. But I already have too many projects on the go!
